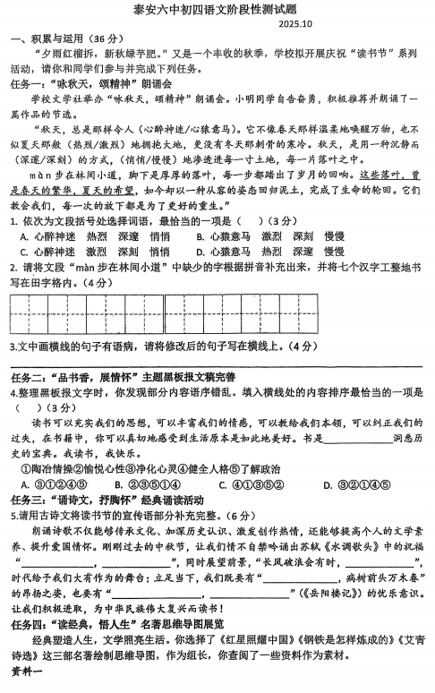
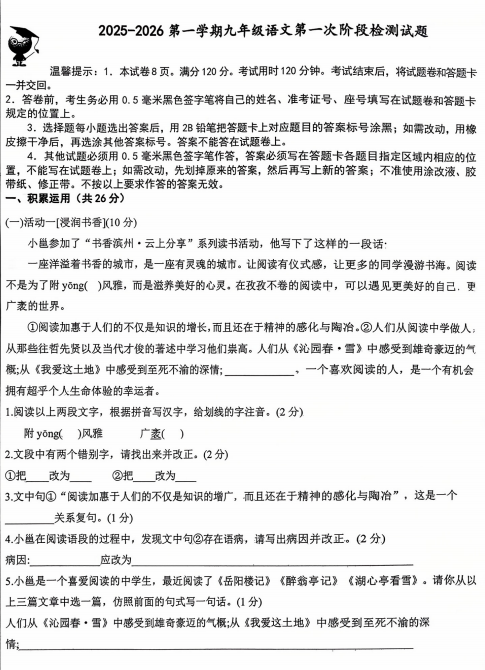
[详细]
江西省宜春市丰城市第九中学2025-2026学年九年级上学期第二次段考语文试题
西藏自治区拉萨市柳梧初级中学2025-2026学年九年级上学期期末语文试卷
江苏省无锡市二泉中学2025—2026学年九年级上学期1月月考语文试卷
黑龙江省大庆市2025-2026学年九年级上学期期末考试语文试卷
广西南宁市青秀区凤岭北路中学2025-2026学年九年级上学期1月月考语文试题
山东省泰安市高新技术产业开发区2025-2026学年九年级上学期1月月考语文试题
吉林省长春市净月高新技术产业开发区2025-2026学年九年级上学期1月期末语文试题
吉林省长春市农安县初中学校2025-2026学年九年级上学期1月期末语文试题